【佳学基因检测】中国卵巢上皮性癌维持治疗指南标准及基因检测要求
本文由中国抗癌协会妇科肿瘤专业委员会编纂,并刊登于《中国实用妇科与产科杂志》2022,38(3):300-309。
卵巢恶性肿瘤是女性生殖系统常见的恶性肿瘤之一,中国人群卵巢癌新发病例为52100例/年,死亡达22 500例/年[1]。由于早期有效的基因检测筛查手段还没有得到有效的应用,患者就诊时多为晚期,中国卵巢癌患者5年生存率约40%[2]。近年来,随着抗血管生成药物、聚腺苷二磷酸核糖聚合酶(poly ADP-ribose polymeRASe,PARP)抑制剂等靶向治疗药物的出现及相关维持治疗研究结果的公布,有效地延长了晚期卵巢癌患者的生存期,改变了治疗策略。
为指导和规范卵巢上皮性癌的维持治疗,中国抗癌协会妇科肿瘤专业委员会(CGCS)于2020年3月发布了《中国卵巢上皮性癌维持治疗专家共识(2020)》[3]。基于多项维持治疗临床研究数据的公布与更新,国内外维持治疗新适应证的获批,先后于2020年10月和2021年6月发布了《上皮性卵巢癌PARP抑制剂相关生物标志物检测的中国专家共识》[4]《中国卵巢上皮性癌维持治疗指南(2021年版)》[5],本文将基于最新的研究证据,对上述维持治疗指南进行更新,并基于2021年11月发布的《PARP抑制剂不良反应管理的中国专家共识(2021年版)》[6],对不良反应管理相关内容进行了相应调整,针对低级别浆液性及低级别子宫内膜样卵巢癌的内分泌维持治疗不在本指南探讨范围之中。
本指南采用表1推荐级别。相关推荐同样适用于输卵管癌及原发性腹膜癌。

1 卵巢癌维持治疗的定义
维持治疗是指卵巢癌完成既定的手术或化疗后达到最大限度临床缓解(完全或部分缓解)后,继续应用化疗药物或靶向药物进行的治疗,治疗的目的是延缓复发,延长无进展生存期(progression-free survival,PFS)和总生存期(overall survival,OS)。维持治疗分为一线维持(初始治疗后)和二线及以上维持(铂敏感复发治疗后)。
2 卵巢癌维持治疗的药物概述
目前,基于临床研究证据,国内外指南曾推荐用于卵巢癌维持治疗的药物治疗方案主要包括化疗药物(紫杉醇)、抗血管生成药物、PARP抑制剂以及抗血管生成药物与PARP抑制剂的药物组合方案。
2.1 化疗药物 近20年来,拓扑替康、表柔比星、紫杉醇等化疗药物均被探索用于晚期卵巢癌一线治疗后的维持治疗,仅有紫杉醇曾短暂获得国际指南的推荐。
紫杉醇可使微管蛋白和组成微管的微管蛋白二聚体失去动态平衡,诱导与促进微管蛋白聚合、微管装配,防止解聚,从而使微管稳定并抑制癌细胞的有丝分裂和防止诱导细胞凋亡,进而有效阻止癌细胞的增殖,起到抗癌作用。
2.2 抗血管生成药物 血管内皮生长因子(vascular endo?thelial growth factor,VEGF)通过与血管内皮细胞生长因子受体(vascular endothelial growth factor receptor,VEGFR)结合,激活一系列信号传导通路,调控血管内皮细胞活化、增殖、迁移,促进肿瘤生长、侵袭和转移[7]。基于阻断肿瘤血管生成机制研发出的靶向VEGF、VEGFR和其他相关分子的药物,统称为抗血管生成药物,可分为4大类:大分子单抗类药物、竞争性受体类药物、受体酪氨酸激酶小分子抑制剂及非受体酪氨酸激酶抑制剂类小分子药物。贝伐珠单抗是首个抗血管生成靶向药物,是一种靶向VEGF的人源化IgG1型单抗,通过结合VEGF阻止其与内皮细胞表面受体结合,抑制肿瘤新生血管的形成。此外,还可使肿瘤组织血管结构正常化,使化疗药物能够有效到达肿瘤组织,发挥协同作用[8]。培唑帕尼、索拉非尼、厄洛替尼都属于受体酪氨酸激酶小分子抑制剂,通过抑制VEGFR的酪氨酸激酶的活性来抑制肿瘤的血管形成。此外,这类药物往往还会同时作用于VEGFR之外的其他靶点[如血小板衍生生长因子受体(platelet- derived growth factor receptor,PDFGR)、成纤维细胞生长因子受体(fibroblast growth factor receptor,FGFR)等)],产生相应的生物学效应。
贝伐珠单抗、培唑帕尼、索拉非尼、厄洛替尼均被探索用于晚期卵巢癌一线治疗后的维持治疗。目前,贝伐珠单抗是唯一可用作卵巢癌一线或复发维持治疗的抗血管生成药物。除贝伐珠单抗外,培唑帕尼也曾被推荐用于晚期卵巢癌患者的一线维持治疗。
2.3 PARP抑制剂 BRCA1/2是抑癌基因,在DNA损伤修复、细胞正常生长等方面均具有重要作用。BRCA1/2和其他同源重组修复(homologous recombination repair,HRR)通路相关的基因突变或表观遗传学改变可抑制DNA损伤后正常修复能力,引起同源重组修复缺陷(homologous recombination deficiency,HRD),使DNA双链断裂不能通过HRR途径进行高保真的修复。正常情况下,细胞出现DNA单链断裂时,可依赖PARP酶通过碱基切除修复(BER)途径进行修复。当PARP抑制剂作用于肿瘤细胞时,PARP酶无法发挥作用,抑制BER导致复制叉停滞,进而形成DNA双链断裂。如果肿瘤细胞存在HRD,PARP抑制剂作用下不断形成的DNA双链断裂无法通过HRR途径得到有效修复,两者的“合成致死”效应最终导致肿瘤细胞死亡[9-10]。
目前,国内外获批可用于卵巢癌维持治疗的PARP抑制剂包括奥拉帕利、尼拉帕利、Rucaparib、氟唑帕利,而国内有奥拉帕利、尼拉帕利、氟唑帕利获批维持治疗的适应证。pamiparib/ target=_blank class=infotextkey>帕米帕利在卵巢癌维持治疗中的研究正在进行。
2.4 药物组合 基于有效的单药维持治疗,上述药物的组合方案也被探索用于晚期卵巢癌的维持治疗,如抗血管生成药物联合PARP抑制剂。2020年5月,美国食品药品监督管理局(FDA)批准贝伐珠单抗联合奥拉帕利用于存在HRD且一线含铂化疗过程中联合使用贝伐珠单抗晚期卵巢癌患者的维持治疗。除上述涉及的维持治疗药物,目前仍有多种药物及药物组合方案正被积极探索用于卵巢癌的维持治疗,如CA125单克隆抗体、贝伐珠单抗/免疫检查点抑制剂/PARP抑制剂三联药物组合方案等。
3 基因检测在卵巢癌维持治疗中的应用
在新诊断晚期卵巢癌中,BRCA1/2和HRD检测被推荐用于指导卵巢癌一线维持治疗的方案选择[11-12]。与HRD阴性相比,存在BRCA1/2突变或HRD阳性(约50%的高级别浆液性卵巢癌存在HRD)的卵巢癌患者可更加获益于PARP抑制剂单药以及与贝伐珠单抗联合的双药维持治疗。而对于铂敏感复发的卵巢癌患者,BRCA1/2突变及HRD状态并不作为含铂化疗后PARP抑制剂维持治疗的选择标准,但对于患者疗效预测及预后判断具有一定参考价值。鉴于生物标志物在卵巢癌维持治疗临床实践中的关键指导作用,《上皮性卵巢癌PARP抑制剂相关生物标志物检测的中国专家共识》对相关生物标志物检测进行如下推荐[4]:(1)推荐所有非黏液性卵巢癌患者在初次病理确诊时,明确肿瘤BRCA1/2的突变(包括胚系和体细胞突变)状态,对于Ⅰ期患者仅需明确胚系BRCA1/2突变状态(1类)。(2)对于新诊断的晚期卵巢癌患者(目前主要证据在高级别浆液性卵巢癌和高级别子宫内膜样癌),HRD状态(包括BRCA1/2和HRD score)有助于医生选择不同维持治疗方案以期达到最佳治疗效果:①建议进行HRD检测(包括BRCA1/2和HRD score)(2A类);如患者存在抗血管生成药物治疗的禁忌证,或不考虑抗血管生成药物治疗时,HRD状态对于维持治疗的疗效预测及预后判断仍有参考价值(2B类);②如既往接受过肿瘤BRCA1/2检测,且结果为阳性,不需要再补充进行HRD检测(1类);③如既往接受过肿瘤BRCA1/2检测,且结果为阴性,建议对肿瘤样本进行HRD检测以明确是否为HRD阳性(2A类)。(3)PARP抑制剂对于铂类敏感复发的卵巢癌患者,BRCA1/2突变状态及HRD状态并不作为含铂化疗后PARP抑制剂维持治疗的选择标准,但对于患者疗效预测及预后判断具有一定参考价值。
4 卵巢癌维持治疗的策略
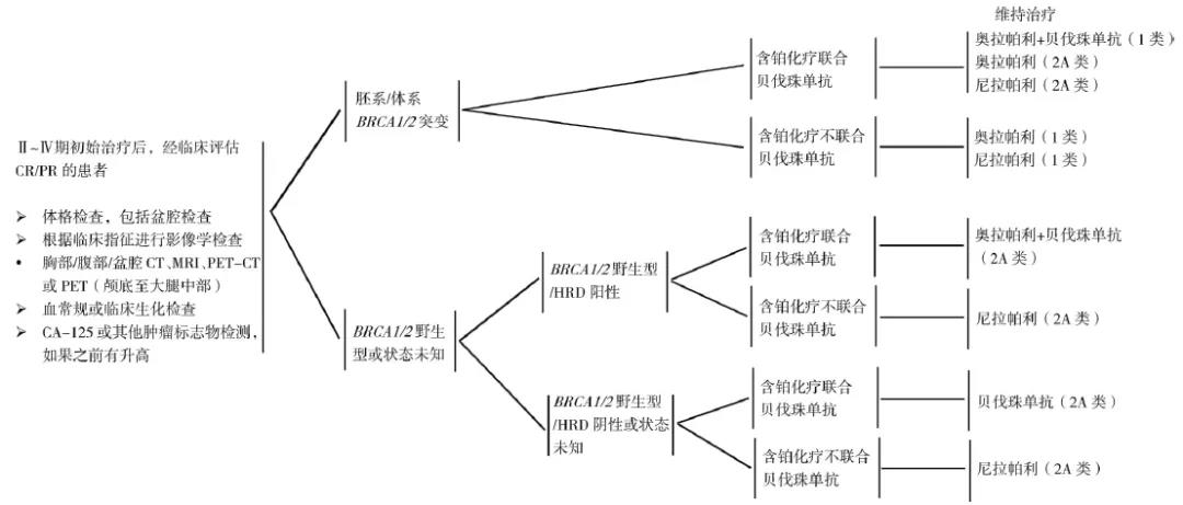
4.1 一线维持治疗 卵巢癌一线维持治疗是指对完成初始化疗达到临床完全缓解(CR)或部分缓解(PR)的患者给予后续治疗,旨在推迟复发,改善生存预后。基于循证证据,目前用于一线维持治疗的药物主要包括抗血管生成药物和PARP抑制剂。针对于考虑接受一线维持治疗的晚期卵巢上皮性癌患者,具体维持治疗的选择可参考图1。

4.1.1 化疗药物 既往2项Ⅲ期临床研究(SWOG-GOG 178和After-6 Protocol)探索了铂类联合紫杉醇一线化疗结束后继续使用紫杉醇单药维持治疗能否使患者获益。GOG 178研究提示,在Ⅲ~Ⅳ期卵巢癌患者结束了铂类联合紫杉醇一线化疗后,12个周期紫杉醇单药维持治疗的PFS显著优于3个周期紫杉醇单药维持(mPFS 28个月vs.21个月,P=0.0035),但OS差异无统计学意义[13]。然而,另一项研究After-6 Protocol研究中ⅡB~Ⅳ期卵巢癌患者在6个周期紫杉醇+铂一线化疗后,继续进行6个周期紫杉醇单药维持并未延长CR患者的PFS或OS[14]。基于SWOG-GOG 178研究最初PFS获益的证据,美国国立综合癌症网络(NCCN)曾推荐紫杉醇单药用作晚期卵巢上皮性癌的维持治疗,但随着更多抗血管生成药物以及PARP抑制剂的出现,以及该研究更长时间的随访显示仅有PFS获益而无OS改善,且该方案与周围神经病变及更差的生活质量相关后,目前不再被推荐用于卵巢癌的维持治疗[15]。而拓扑替康等其他药物的换药维持治疗研究,均未显示出PFS获益。
4.1.2 抗血管生成药物 贝伐珠单抗、培唑帕尼、索拉非尼、厄洛替尼等均探索用于晚期卵巢癌一线治疗后的维持治疗,目前仅贝伐珠单抗在FDA和欧洲药品管理局(EMA)获批可用作卵巢癌的维持治疗。含有贝伐珠单抗的一线维持治疗方案详见表2。

4.1.2.1 贝伐珠单抗 2项随机对照临床试验旨在研究卵巢癌初始化疗联合贝伐珠单抗治疗并在化疗结束后序贯贝伐珠单抗维持治疗的有效性和安全性。ICON7研究2011年公布最初研究结果显示,与单化疗组相比,化疗联合贝伐珠单抗+贝伐珠单抗维持治疗组患者进展或死亡风险降低13%(mPFS 19.8个月vs.17.4个月;HR 0.87,95%CI 0.77~0.99);高风险亚组(包括Ⅳ期和未行手术及手术未达无肉眼可见残余癌灶即R0的Ⅲ期)患者进展或死亡风险降低27%(mPFS 16个月vs.10.5个月;HR 0.73,95%CI 0.60~0.93)[16]。2015年ICON7研究公布最终结果,总人群中位OS差异无统计学意义(mOS 58.0个月 vs.58.6个月;HR 0.99,95%CI 0.85~1.14),但其中高风险亚组患者死亡风险可降低22%(mOS 39.7个月vs.30.2个月,HR 0.78,95%CI 0.63~0.97)[17]。值得注意的是,在ICON7研究中观察到非等比例风险效应(即药物治疗效应会随时间发生变化),采用限制性平均生存时间进行分析,得出的结论趋势仍然是一致的。
GOG218研究纳入Ⅳ期和未手术或未达R0的Ⅲ期高危卵巢癌患者,2011年最初结果显示,与对照组(单纯化疗组)相比,化疗联合贝伐珠单抗+贝伐珠单抗维持治疗组患者疾病进展或死亡风险降低28.3%(mPFS 14.1个月vs.10.3个月;HR 0.717,95%CI 0.625~0.824)[18]。2019年公布了GOG218研究最终结果,两组患者中位OS比较差异无统计学意义(mOS 43.4个月vs.41.1个月;HR 0.96,95%CI 0.85~1.09)[19]。
4.1.2.2 培唑帕尼 AGO-OVAR16是一项Ⅲ期随机试验,探索培唑帕尼用于一线治疗后疾病未进展的Ⅱ~ Ⅳ期卵巢上皮性癌,输卵管癌或原发性腹膜癌患者的维持治疗。结果显示,与安慰剂相比,培唑帕尼组患者疾病进展或死亡风险降低23%(mPFS 17.9个月 vs.12.3个月;HR 0.77,95%CI 0.64 ~0.91),但总生存率没有改善,培唑帕尼组的不良反应发生增加,如3/4级高血压[20]。而针对东亚人群的亚组分析表明,相比安慰剂治疗,接受培唑帕尼治疗的东亚人群PFS更短[21]。索拉非尼、厄洛替尼被探索用于新诊断卵巢上皮性癌、输卵管癌或原发性腹膜癌患者化疗后的维持治疗,均未带来PFS的显著改善。
4.1.3 PARP抑制剂
4.1.3.1 奥拉帕利 在SOLO-1研究中,携带胚系或体细胞BRCA1/2突变的晚期卵巢上皮性癌患者在一线含铂化疗缓解(CR/PR)后接受奥拉帕利或安慰剂维持治疗2年,中位随访40.7个月,奥拉帕利组患者复发或死亡风险下降70%(mPFS 未达到 vs.13.8个月;HR 0.30,95%CI 0.23~0.41)[22]。2020年欧洲肿瘤内科学会(ESMO)更新了SOLO-1长期随访数据,随访至最后1例患者随机后5年,奥拉帕利组中位PFS 达到56.0个月,而中位治疗时间仅24.6个月[23]。中国亦参与了此项研究,中国队列的疗效和安全性数据与全球数据基本一致。
4.1.3.2 尼拉帕利 PRIMA研究是一项在晚期卵巢上皮性癌一线含铂化疗缓解后对比尼拉帕利与安慰剂维持治疗的Ⅲ期随机对照研究。该研究与SOLO-1研究主要的不同点在于纳入的是具有高复发风险的患者,无论BRCA突变状态如何均可入组,HRD状态为随机分层因素,并且维持治疗期限从SOLO-1的2年增加到3年。在HRD阳性患者中,尼拉帕利组较安慰剂组降低57%的疾病进展或死亡风险(mPFS 21.9个月 vs.10.4个月;HR 0.43,95%CI 0.31~0.59)。在总体人群中,尼拉帕利组较安慰剂组降低38%的疾病进展或死亡风险(mPFS 13.8个月 vs.8.2个月;HR 0.62,95%CI 0.50~0.76)。同时,在生物标志物不同的亚组分析中,均可看到尼拉帕利组有不同程度获益,HRD阴性患者仍有获益(mPFS 8.1个月 vs.5.4个月;HR 0.68,95%CI 0.49~0.94)。该研究支持尼拉帕利用于所有卵巢上皮性癌的一线维持治疗,即使是没有BRCA突变或HRD阴性的患者,但其获益程度不如生物标志物阳性的患者[24]。
4.1.4 抗血管生成药物+PARP抑制剂 如何进一步提高PARP抑制剂的疗效并扩大获益人群是目前的研究热点。研究者正在探索不同的联合方案,如联合抗血管生成药物、免疫检查点抑制剂和DNA损伤修复通路抑制剂等。
4.1.4.1 贝伐珠单抗+奥拉帕利 PAOLA-1研究是一项在新诊断的晚期卵巢癌患者中开展的Ⅲ期随机对照临床试验,旨在对比奥拉帕利(2年)联合贝伐珠单抗(15个月)维持治疗对比贝伐珠单抗单药维持治疗的疗效与安全性[25]。与贝伐珠单抗单药相比,奥拉帕利联合贝伐珠单抗治疗使BRCA突变患者复发或死亡风险降低69%(mPFS 37.2个月vs.21.7个月;HR 0.31,95%CI 0.20~0.47);BRCA野生型/HRD阳性患者复发或死亡风险降低57%(mPFS 28.1个月vs.16.6个月;HR 0.43,95%CI 0.28~0.66 );BRCA野生型/HRD阴性/未知患者复发或死亡风险在两组间无显著差异(mPFS 16.9个月 vs.16.0个月;HR 0.92,95%CI 0.72~1.17)。联合用药组与贝伐珠单抗治疗组≥3级不良事件发生率分别为57%与51%,其中联合用药组血液学不良事件以及乏力、虚弱与恶心的发生率高于贝伐珠单抗单药组,而高血压发生率低于单药组。研究表明,奥拉帕利联合贝伐珠单抗维持治疗可使BRCA突变或HRD阳性患者获益。
4.1.4.2 贝伐珠单抗+尼拉帕利 OVARIO研究是一项针对晚期卵巢癌一线含铂化疗联合贝伐珠单抗后,尼拉帕利联合贝伐珠单抗维持治疗的Ⅱ期单臂临床研究。共入组105例患者,63%的患者接受新辅助化疗,28%的患者携带BRCA突变,47%的患者为HRD阳性,采用个体化起始剂量给药,78%患者的起始剂量为200 mg。6个月时PFS率为89.5%,12个月时PFS率为75%,18个月时PFS率为62%。77%患者出现≥3级TEAE,73%患者因为治疗期间不良反应(TEAE)需要进一步减量,27%患者因为TEAE退出治疗[26]。
4.2 铂敏感复发维持治疗 卵巢癌复发分为铂敏感复发和铂耐药复发,前者指化疗结束后6个月及以上的复发,后者指化疗结束后6个月内的复发。铂敏感复发患者的系统性治疗原则是首选以铂类为基础的联合化疗或联合贝伐珠单抗,再予以PARP抑制剂或贝伐珠单抗维持治疗,以推迟再次复发时间或降低复发风险。基于目前的研究证据,不推荐既往使用过PARP抑制剂的患者再次使用PARP抑制剂。对于考虑接受维持治疗的铂敏感复发患者,具体的维持治疗选择推荐可参考图2。

4.2.1 抗血管生成药物 2项Ⅲ期随机对照临床试验OCEANS研究(吉西他滨+卡铂±贝伐珠单抗)和GOG213研究(紫杉醇+卡铂±贝伐珠单抗)均证实化疗联合贝伐珠单抗相比单纯含铂化疗,能够显著延长铂敏感复发性卵巢癌的无进展生存期。OCEANS研究中,贝伐珠单抗联合治疗方案能够降低患者51.6%疾病进展或死亡风险(mPFS 12.4个月 vs.8.4个月; HR 0.484,95%CI 0.388~0.605),而中位OS无显著改善(mOS 33.6个月vs.32.9个月;HR 0.952,95%CI 0.771~1.176)[27]。同样,GOG213研究中,贝伐珠单抗联合方案能够降低37.2%的疾病进展或死亡风险(mPFS 13.8个月vs.10.4个月;HR 0.628,95%CI 0.534~0.739),而中位OS亦无显著统计学差异(mOS 42.2个月vs.37.3个月;HR 0.829,95%CI 0.683~1.005)[28]。上述两项研究表明贝伐珠单抗与含铂化疗联用并序贯维持能够显著延长铂敏感复发性卵巢癌的PFS,但OS无显著获益。
对于一线使用贝伐珠单抗进展后是否依然可以使用贝伐珠单抗的问题在MITO16b研究中得到解答。该研究纳入一线使用贝伐的铂敏感复发性卵巢癌患者,分为单纯化疗对照组及贝伐联合化疗+贝伐序贯治疗组。结果显示与单纯化疗对照组相比,贝伐联合化疗+贝伐序贯治疗组可降低患者49%疾病进展或死亡风险(mPFS 11.8个月vs.8.8个月;HR 0.51,95%CI 0.41~0.65)。该研究表明既往一线使用过贝伐的铂敏感复发性卵巢癌患者在传统化疗的基础上继续使用贝伐,可延长患者的无进展生存期[29]。
含有贝伐珠单抗的铂敏感复发维持治疗方案详见表3。

4.2.2 PARP抑制剂
4.2.2.1 奥拉帕利 Study 19是一项Ⅱ期随机安慰剂对照研究,入选了经铂类再治获得缓解的铂敏感复发卵巢癌患者,而对患者的BRCA1/2突变状态未做要求[30]。该研究证实相比安慰剂,奥拉帕利维持治疗能够降低全人群65%的疾病进展或死亡风险(研究者评估,mPFS 8.4个月vs.4.8个月; HR 0.35,95%CI 0.25~0.49),其中BRCA突变患者的获益更为显著,与对照组相比,奥拉帕利维持治疗可降低BRCA突变患者82%的疾病进展或死亡风险(研究者评估,mPFS 11.2个月vs.4.3个月;HR 0.18,95%CI 0.10~0.31)。
SOLO-2研究是一项Ⅲ期随机对照临床研究,入选了携带有BRCA突变的铂敏感复发卵巢癌患者,在含铂化疗缓解后随机接受PARP抑制剂维持治疗或安慰剂治疗[31-32]。该研究显示,与安慰组相比,奥拉帕利维持治疗能够降低70%的疾病进展或死亡风险(研究者评估,mPFS 19.1个月vs.5.5个月;HR 0.30,95%CI 0.22~0.41)。2020 美国临床肿瘤学会(ASCO)报道了SOLO-2最终OS分析结果,证实即使安慰剂组38%的患者出现了交叉治疗,奥拉帕利维持治疗仍可延长中位OS 12.9个月,降低死亡风险26%(mOS 51.7个月vs.38.8个月; HR 0.74,95%CI 0.54~1.00);剔除安慰剂组交叉部分患者数据后,奥拉帕利组中位OS获益提升到16.3个月。
L-MOCA研究是一项开放标签、单臂、前瞻性、国际多中心研究。入选了对铂类为基础化疗有效(CR/PR)的铂敏感复发性卵巢癌患者。患者在最后1次化疗后8周内接受奥拉帕利维持治疗。研究结果表明,奥拉帕利对于铂敏感复发卵巢癌全人群的PFS达16.1个月(研究者评估)。其中,BRCA基因突变(BRCAm)患者PFS达21.2个月,BRCA野生型(BRCAwt)患者PFS也达到了11个月[33]。
OPINION研究是一项针对既往接受过二线及以上含铂化疗的non-gBRCA突变铂敏感复发患者采用奥拉帕利单药维持治疗的单臂、ⅢB期研究[34]。截至2019年11月15日有152个PFS事件,数据成熟度54%,结果(研究者评估)显示奥拉帕利单药维持治疗组患者中位PFS为9.2个月(95%CI 7.6~10.9)。亚组分析提示不论HRD状态均能获益,其中HRD阳性包含sBRCA突变组中位PFS为10.9个月(95%CI 9.1~14.5),HRD阳性排除sBRCA突变组中位PFS为9.7个月(95%CI 8.1~11.1),HRD阴性组中位PFS为7.3个月(95%CI 5.5~9.1)。该研究进一步证实了奥拉帕利为胚系BRCA突变阴性患者也能带来临床获益。
4.2.2.2 尼拉帕利 NOVA研究为针对铂敏感复发患者的Ⅲ期随机对照研究,结果显示对于与对照组相比,尼拉帕利维持治疗可降低gBRCA突变患者73%的疾病进展或死亡风险(独立盲法评估,mPFS 21个月vs.5.5个月;HR 0.27,95%CI 0.17~0.41);对于gBRCA野生型患者,尼拉帕利维持治疗可降低55%的疾病进展或死亡风险(独立盲法评估,mPFS 9.3个月vs.3.9个月;HR 0.45,95%CI 0.34~0.61);对于gBRCA野生型/HRD阳性患者,尼拉帕利维持治疗可降低62%的疾病进展或死亡风险(独立盲法评估,mPFS 12.9月vs.3.8月;HR 0.38,95%CI 0.24~0.59)[35]。2021美国妇科肿瘤学会(SGO)报道了NOVA研究5年随访数据,研究结果表明,对于携带有gBRCAm的患者,尼拉帕利的OS中位数为43.6个月,安慰剂为41.6个月(HR 0.93,95%CI 0.633~1.355),逆概率删失加权分析(the inverse probability of censoring weighting adjustment,IPCW)后,尼拉帕利的中位OS为43.8个月,安慰剂为34.1个月[HR,IPCW(95%CI:0.66(0.44~0.99)]。非gBRCAm队列中尼拉帕利的中位OS为31.1个月,安慰剂为36.5个月(HR 1.10,95%CI 0.831~1.459),在对随后的PARP抑制剂治疗进行调整后,尼拉帕利组中位OS的IPCW逆向可能性为31.3个月,安慰剂为35.9个月(HR 0.95,95%CI 0.74~1.26)[36]。
NORA研究是目前报道的首个在中国铂敏感复发患者中采用尼拉帕利个体化起始剂量的Ⅲ期研究[37]。结果显示在总人群中,与对照组相比,尼拉帕利维持治疗可降低68%的疾病进展或死亡风险(独立盲法评估,mPFS 18.3个月vs.5.4个月;HR 0.32,95%CI 0.23~0.45)。其中对于gBRCA突变患者,尼拉帕利维持治疗可降低78%的疾病进展或死亡风险(独立盲法评估,mPFS 未达到vs.5.5个月;HR 0.22,95%CI 0.12~0.39);对于gBRCA野生型患者,尼拉帕利维持治疗可降低60%的疾病进展或死亡风险(独立盲法评估,mPFS 11.1个月vs.3.9个月;HR 0.40,95%CI 0.26~0.61)。
4.2.2.3 Rucaparib ARIEL3研究显示对于铂敏感复发患者,与对照组相比,Rucaparib维持治疗可降低64%的疾病进展或死亡风险(研究者评估,mPFS 10.8个月vs.5.4个月;HR 0.36,95%CI 0.30~0.45)[38]。亚组分析显示对于BRCA突变患者,Rucaparib维持治疗可降低77%的疾病进展或死亡风险(研究者评估,mPFS 16.6个月vs.5.4个月,HR 0.23,95%CI 0.16~0.34);对于BRCA野生型HRD阳性患者,Rucaparib维持治疗可降低56%的进展或死亡风险(研究者评估,mPFS 9.7个月 vs.5.4个月;HR 0.44,95%CI 0.29~0.66)。
4.2.2.4 氟唑帕利 FZOCUS-2研究是在中国铂敏感复发患者中开展的一项Ⅲ期随机对照研究。2021年SGO会议上报道了期中分析结果,研究共计入组252例受试者,针对全人群,与对照组相比,氟唑帕利维持治疗能够显著降低75%的疾病进展或死亡风险[独立盲法评估,mPFS 12.9(95%CI 11.07~NR)个月vs.5.5(95%CI 3.75~5.55) 个月;HR 0.25 ,95%CI 0.17~0.36],氟唑帕利组仅收集到32.9% PFS事件数,故中位PFS尚未成熟。其中对于gBRCA突变患者,氟唑帕利维持治疗可显著降低86%的疾病进展或死亡风险(HR 0.14,95%CI 0.07~0.28);对于gBRCA野生型患者,氟唑帕利维持治疗也可显著降低54%的疾病进展或死亡风险(HR 0.46,95%CI 0.29~0.74)[39]。
4.2.2.5 PARP抑制剂再使用(PARPi after PARPi) 对于既往使用过PARP抑制剂的患者,在疾病进展后是否可以继续使用PARP抑制剂是目前临床热点问题。基于目前有限的数据,暂不推荐PARP抑制剂再次使用。
1项小样本、回顾性研究结果显示,22例既往接受过PARP抑制剂治疗/维持治疗的卵巢癌复发患者再次使用PARP抑制剂治疗/维持治疗,有3例患者达到部分缓解;在接受PARP抑制剂治疗过程中进展的8例患者中,再次接受PARP抑制剂治疗的最佳疗效仅为SD(5/8)[40]。OReO研究是一项Ⅲb期、随机、对照研究,研究入组的是既往使用过PARP抑制剂(PARPi)维持治疗、并对最近1次含铂化疗有应答的铂敏感复发非黏液性卵巢上皮性癌患者,旨在评估再次进行PARPi维持治疗的疗效与安全性 。BRCA1/2突变(BRCAm)队列(n=112,既往1线≥ 18个月或2线≥12个月使用过PARPi)、非BRCAm(non-BRCAm)队列(n=108,既往1线≥12个月或2线≥6个月使用过PARPi)分别按2∶1随机分配,给予奥拉帕利或安慰剂治疗;结果显示,中位PFS分别为:4.3个月vs. 2.8个月,HR 0.57(95%CI 0.37~0.87);P=0.022(BRCAm)和5.3个月vs. 2.8个月,HR 0.43(95%CI 0.26~0.71);P=0.0023(non-BRCAm)。≥3级不良事件(AEs)发生率分别为:15%(BRCAm)和21%(non-BRCAm),因AE而停止奥拉帕利治疗的患者比例分别为:3%(BRCAm)和1%(non-BRCAm)[41]。
除上述2项研究报道的PARPi单药再使用之外,目前PARPi再使用的研究热点聚焦于联合其他药物以期逆转耐药。1项由研究者发起的Ⅱ期临床研究:PARP抑制剂联合ATR抑制剂(奥拉帕利+Ceralasertib,CAPRI)在获得性PARP抑制剂耐药的复发性卵巢癌(Cohort C)中显示出临床活性,共入组13例既往接受PARPi治疗进展的铂敏感复发高级别浆液性卵巢癌(HGSOC),既往PARP抑制剂治疗的中位时间为13个月,研究结果显示:客观缓解率(ORR)为46%,无进展生存期为7.5个月(95%CI 4.7~NR),没有患者因不良反应退出治疗[42]。另外1项由研究者发起的Ⅱ期临床研究(EVOLVE研究),旨在评估使用PARP抑制剂进展后的HGSOC,应用奥拉帕利联合西地尼布的有效性和安全性,纳入了34例有影像学证据提示疾病进展的HGSOC(无论BRCA状态如何),分成3个队列:队列1(PARPi后铂敏感组,n=11),队列2(PARPi后铂耐药组,n=13),队列3(PARPi后标准化疗再次进展组(探索性队列),n=13);结果显示,客观缓解率和疾病控制率分别为:铂敏感组0和82%,铂耐药组20%和60%,探索组8%和62%;相应的16周PFS率分别为55%、50%和39%;1年OS率分别为82%、69%和40%;治疗的耐受性良好,不良事件是预期和可管理的;但该研究局限于样本量小,仍需要进行进一步的扩大样本研究[43]。此外,PARPi联合WEE1抑制剂(EFFORT研究,NCT03579316)、PIK3CA抑制剂(EPIK-O,NCT04729387)等研究正在开展中。
5 维持治疗的随访及不良反应管理
5.1 维持治疗的随访 维持治疗期间应定期评估疗效与安全性,疗效评价包括:临床症状体征、生化指标(如CA125)、影像学评估等。建议常规影像学检查应作为维持治疗患者监测的一部分,而非仅依靠监测CA125水平。同时,维持治疗期间应加强患者教育,定期随访及监测血常规,观察贫血、血小板减少、疲劳、恶心和呕吐、疲乏等不良反应。
5.2 PARP抑制剂的常见不良事件及其处理 在PARP抑制剂用药过程中,大部分患者会出现不同程度的不良事件。特点如下:(1)不同的PARP抑制剂虽作为同一类别的药物,其毒性反应特征具有一定的共通性,但不同的药物在具体的不良反应发生谱、发生频率、严重程度等方面又具有各自的特征。这也意味着,在绝大多数药物相关不良反应的处理上,不同的药物可以遵循相同的处理原则,但对于具体某种药物的某类“特色鲜明“的不良反应的处置,可以采取其独有的处置规范,如针对尼拉帕利血小板减少症的管理。(2)不良反应具有明显的剂量相关性,大部分不良反应可以通过暂停治疗、减量、对症治疗等方法得到控制。对于国内上市的3种PARP抑制剂的推荐起始剂量及减量方案详见《PARP抑制剂不良反应管理的中国专家共识(2021年版)》。(3)大部分不良事件出现在服药前期(前3个月),之后毒性症状逐渐缓解。(4)血液学不良反应、胃肠道不良反应以及疲劳最常见。轻度或中度,即不良事件通用术语标准(common terminology criteria for adverse events,CTCAE)1 ~ 2级更为常见,大部分3~4级不良反应为血液学不良事件,是调整药物剂量、中断和停止用药的最主要原因,1.2%~15%的患者因不良事件而终止用药,大部分患者可长期用药维持治疗[22-25,39]。针对PARP抑制剂引起的血液学与非血液学毒性的处理,具体详见《PARP抑制剂不良反应管理的中国专家共识(2021年版)》。
5.2.1 血液学不良事件 血液学不良事件是PARP抑制剂在临床应用中常见的毒性反应之一,不同PARP抑制剂引起的血液学毒性特征有所不同。临床上,对于使用PARP抑制剂的患者要定期监测血液学毒性,对于发生血液学毒性的患者要适当地中断治疗或进行减量,必要时给予对症处理,同时监测其血液学指标。如果连续停药28d或剂量已减至最低,血液学毒性仍未得到解决,需要考虑终止PARP抑制剂治疗。
5.2.2 非血液学不良事件 除了血液学毒性反应外,PARP抑制剂在使用过程中还会出现一些非血液学毒性,在用药前,应当给予充分的患者教育,告知可能发生的相关不良反应。对于非血液学毒性的一般处理原则,可以参考表4[44]。对于非血液学毒性的处置,必要时可请相应的专科会诊。

5.3 抗血管生成药物的常见不良事件及其处理 目前获批卵巢癌维持治疗的抗血管生成药物是贝伐珠单抗,以下不良事件及处理主要针对贝伐珠单抗。
5.3.1 高血压 在针对各适应证的临床试验中,接受贝伐单抗治疗≥3级高血压发生率在0.4%~17.9%。在使用抗血管生成药物时,需常规监测血压,针对高血压可通过使用血管紧张素转化酶抑制剂(ACEI)、β受体阻滞剂、利尿剂、钙通道阻滞剂等降压药物进行控制。推荐一般人群的血压控制目标位140/90mmHg(1mmHg=0.133kPa),对于合并糖尿病、冠心病等高危人群,推荐控制目标位130/80mmHg。如出现不可控高血压(高于150/90mmHg)或高血压相关症状,需暂停贝伐珠单抗至血压恢复到可控状态。
5.3.2 蛋白尿 在既往研究中,接受贝伐单抗治疗≥3级蛋白尿的发生率为0.8%~4%。在使用贝伐珠单抗治疗时,具有高血压病史患者发生蛋白尿的风险可能加大。在每次使用贝伐珠单抗之前需检测尿常规,如尿蛋白0~1+可以用药,2+时需要进一步行24h尿蛋白定量,如出现尿蛋白水平≥2g/24h,需暂停贝伐珠单抗治疗直至尿蛋白恢复至2g/24h以下。肾病综合征(24h尿蛋白水平>3.5g)患者应停用贝伐珠单抗。推荐使用ACEI和血管紧张素Ⅱ受体拮抗剂(ARB)类降压药物,可降低蛋白尿的严重程度和终末期肾病发生风险。
5.3.3 其他需关注的AE 其他AE例如充血性心力衰竭、血栓形成/栓塞、出血、肠穿孔与瘘、伤口愈合并发症等也是贝伐珠单抗引起的需关注的AE。虽发生率相对较低,但仍需充分监测,警惕及提前预判处理。使用贝伐珠单抗治疗的患者应监测心电图、心脏功能变化。有心血管疾病的患者要慎用。对Ⅲ~Ⅳ级充血性心力衰竭患者,应停止使用贝伐珠单抗,并进行相应的抗心力衰竭治疗。
对于既往出现过静脉血栓栓塞症(VTE)的患者接受贝伐珠单抗联合化疗治疗,VTE复发的风险可能增加。使用贝伐珠单抗治疗中出现VTE事件的患者,应停止治疗,并推荐使用低分子肝素进行抗凝治疗;对于出现≤3级VTE的患者,在开始低分子肝素治疗后可恢复贝伐珠单抗;对于出现≥4级VTE或抗凝治疗后复发性或难治性血栓栓塞的患者,应停用贝伐珠单抗。对于年龄≥65岁,有ATE史等患者需格外注意在用药过程中发生ATE的风险。在治疗期间出现任何级别的ATE,需中止贝伐珠单抗的治疗,必要时进行专科会诊。
与贝伐珠单抗治疗相关的出血主要为肿瘤相关出血及皮肤黏膜出血。在治疗前预判潜在出血高危人群可减少该事件的发生,例如活动性溃疡可增加胃肠道出血发生风险,肿瘤有出血倾向,近期发生过出血事件等。治疗过程中发生1级出血事件,不需停药;出现2级出血事件需暂停贝伐珠单抗的使用;3级及以上出血事件需永久停药。
穿孔和吻合口瘘一般比较严重,一旦发生应停药,并针对并发症进行治疗。尽早识别临床风险因素可帮助减少该不良反应的发生,对于发生过急性憩室炎、腹腔脓肿、胃肠道占位、既往接受过放疗、接受过肠吻合手术以及存在肠梗阻的患者需格外注意。
中国卵巢上皮性癌维持治疗指南针对中国人群,基于现有国内外临床研究证据,为临床维持治疗提供依据,有利于中晚期、复发性卵巢癌治疗与维持治疗的规范化,改善中国卵巢癌患者的诊治现状,延长中国中晚期和复发性卵巢癌患者无进展生存期、总生存期和提高生存质量。
作者:中国抗癌协会妇科肿瘤专业委员会
通讯作者:吴小华,复旦大学附属肿瘤医院,上海 200032,电子信箱:docwuxh@126.com
指南专家组组长:吴小华(复旦大学附属肿瘤医院)
副组长:周琦(重庆大学附属肿瘤医院);刘继红(中山大学肿瘤防治中心);吴令英(中国医学科学院肿瘤医院);王丹波(辽宁省肿瘤医院);林仲秋(中山大学孙逸仙纪念医院);张师前(山东大学齐鲁医院)
执笔人:温灏(复旦大学附属肿瘤医院);邹冬玲(重庆大学附属肿瘤医院)
专家组成员(按姓氏笔画排序):王冬(重庆大学附属肿瘤医院);王建六(北京大学人民医院);王珂(天津市肿瘤医院/天津医科大学附属肿瘤医院);王莉(河南省肿瘤医院);王静(湖南省肿瘤医院);尹如铁(四川大学华西第二医院);古扎丽努尔·阿不力孜(新疆医科大学附属肿瘤医院);田小飞(陕西省肿瘤医院);白萍(中国医学科学院肿瘤医院);曲芃芃(天津市中心妇产科医院/南开大学附属妇产医院);朱笕青(中国科学院大学附属肿瘤医院/浙江省肿瘤医院);向阳(北京协和医院);刘开江(上海交通大学医学院附属仁济医院);阳志军(广西医科大学附属肿瘤医院);李力(广西医科大学附属肿瘤医院);李庆水(山东省肿瘤医院);李隆玉(江西省妇幼保健院);杨宏英(云南省肿瘤医院/昆明医科大学第三附属医院);杨英捷(贵州省肿瘤医院/贵州医科大学附属肿瘤医院);吴绪峰(湖北省妇幼保健院);吴强(江苏省肿瘤医院);张国楠(四川省肿瘤医院/电子科技大学医学院附属肿瘤医院);陈雅卿(中国科学院大学附属肿瘤医院/浙江省肿瘤医院);赵卫东(中国科学技术大学附属第一医院/安徽省立医院);郝敏(山西医科大学附属第二医院);柯桂好(复旦大学附属肿瘤医院);娄阁(哈尔滨医科大学附属肿瘤医院);高雨农(北京大学肿瘤医院);高国兰(中国科学院大学医学院);高春英(吉林省肿瘤医院);郭红燕(北京大学第三医院);黄奕(湖北省肿瘤医院);黄鹤(中山大学肿瘤防治中心);盛修贵(中国医学科学院肿瘤医院深圳医院);康山(河北医科大学附属第四医院);程晓东(浙江大学医学院附属妇产科医院);谢榕(福建医科大学附属肿瘤医院);蔡红兵(武汉大学中南医院);魏丽春(空军军医大学西京医院)
(责任编辑:admin)