【佳学基因-基因检测】基因检测对亨廷顿病的作用
亨廷顿病(HD)是由亨廷顿蛋白(HTT)基因中的三核苷酸重复序列的异常扩增引起,即胞嘧啶 - 腺嘌呤 - 鸟嘌呤(CAG)。遗传方式为常染色体显性遗传,患病父母的每个孩子具有50%的携带基因突变风险。其临床表现包括精神障碍(抑郁症,烦躁等),运动功能受损(舞蹈病,肌张力障碍,运动不良等),以及认知缺陷。从1993年发现此突变为止,人们在此疾病的临床表现、发病人群年龄以及治疗和预防等方面从未停止过研究。基因检测可以帮助具有疾病家族史或担心基因突变的人们提早防治。
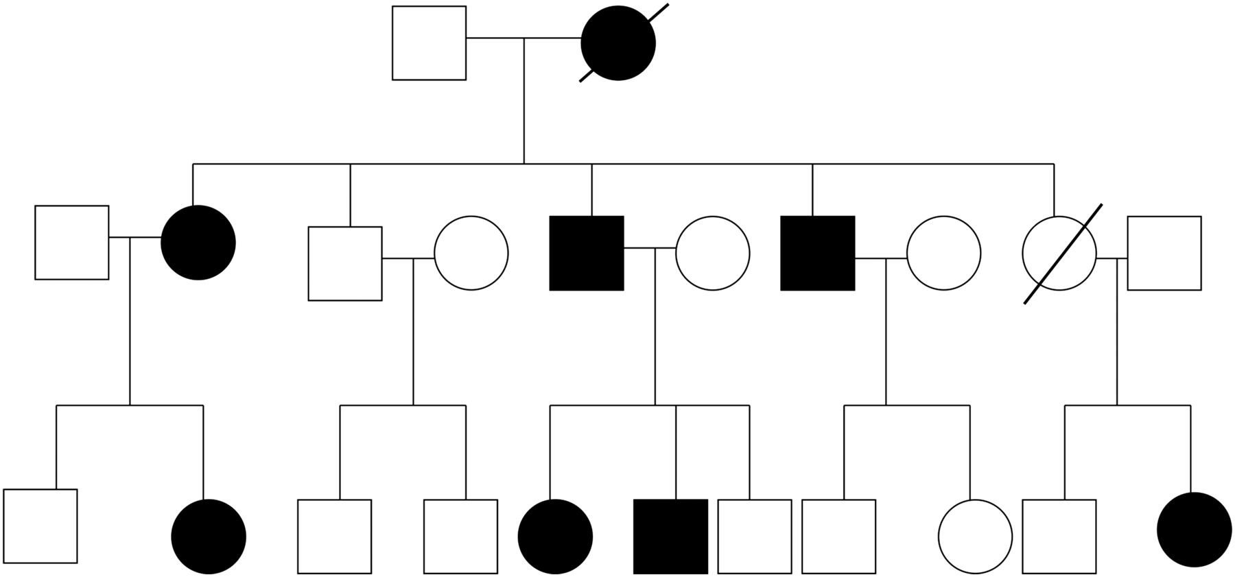
由于临床情况的多样性和复杂性,对于亨廷顿病的遗传诊断检测可能会有所不同。在临床上被诊断为遗传性时,对患者和其他家庭成员有很大影响(图1)。例如,有时有助于解释令人担忧的症状,也可能会导致或恶化现有的抑郁症:自杀和自杀意念的风险增加。亨廷顿病基因检测哪里做?

图1:一个受亨廷顿病影响的家庭的典型血统。常染色体显性遗传的方式可能导致多代人患病,因此不利的检验结果往往对许多其他家庭成员具有严重的影响。
许多早期亨廷顿患者不知道发作时发生的一些不自主的行为改变,他们缺乏洞察自己的症状的能力,这样在进行基因检测前可能无法获取知情同意,一直持续到病情严重。所以身边的人尤其是家人,应充分了解情况,及时做好相应准备,避免不必要的痛苦。亨廷顿病基因检测哪里做?
有时也会发生这种情况,其中患者具有亨廷顿病的典型症状和体征(包括运动异常),但没有已知的家族史。在进行基因检测之前,最好向患者和直系亲属通报疾病的遗传性质。如果诊断得到确认,临床医生必须认识到整个家庭和个别患者的需要,并尽力做到家庭成员能够获得适当的遗传咨询服务。亨廷顿病基因检测哪里做?
与成年人一样,如果孩子或年轻人具有明确的神经系统症状和已知的家族史,则应及早进行基因检测。如果家族史是未知的,但是父母发现孩子有相关迹象,应进行相关咨询,寻求解决办法。亨廷顿病基因检测哪里做?