基因解码导读:近日,国务院机构改革方案提请十三届全国人大一次会议审议。改革后,除国务院办公厅外,国务院设置组成部门26个。国务院正部级机构减少8个,副部级机构减少7个。
其中涉及卫生健康领域的包括:
组建国家卫生健康委员会。不再保留国家卫生和计划生育委员会。不再设立国务院深化医药卫生体制改革领导小组办公室。
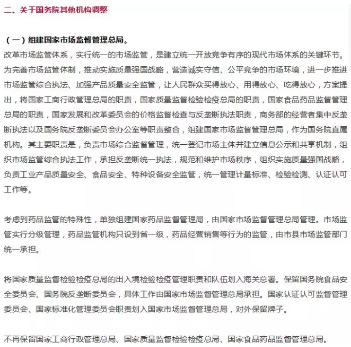
组建国家市场监督管理总局,不再保留国家食品药品监督管理总局(CFDA)。
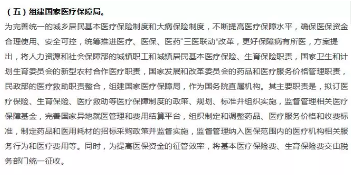
组建国家医疗保障局。

国家卫生健康委员会:
拟订国民健康政策,协调推进深化医药卫生体制改革,组织制定国家基本药物制度,监督管理公共卫生、医疗服务、卫生应急,负责计划生育管理和服务工作,拟订应对人口老龄化、医养结合政策措施等。
保留全国老龄工作委员会,日常工作由国家卫生健康委员会承担;
民政部代管的中国老龄协会改由国家卫生健康委员会代管;
国家中医药管理局由国家卫生健康委员会管理。
国家市场监督管理总局:
负责市场综合监督管理,统一登记市场主体并建立信息公示和共享机制,组织市场监管综合执法工作,承担反垄断统一执法,规范和维护市场秩序,组织实施质量强国战略,负责工业产品质量安全、食品安全、特种设备安全监管,统一管理计量标准、检验检测、认证认可工作等。
考虑到药品监管的特殊性,单独组建国家药品监督管理局,由国家市场监督管理总局管理。
市场监管实行分级管理,药品监管机构只设到省一级,药品经营销售等行为的监管,由市县市场监管部门统一承担。
国家医疗保障局:
将人力资源和社会保障部的城镇职工和城镇居民基本医疗保险、生育保险职责,国家卫生和计划生育委员会的新型农村合作医疗职责,国家发展和改革委员会的药品和医疗服务价格管理职责,民政部的医疗救助职责整合,组建国家医疗保障局,作为国务院直属机构。
其他具体调整情况如下:
国务院组成部门调整
1、组建自然资源部,不再保留国土资源部、国家海洋局、国家测绘地理信息局。
2、组建生态环境部,不再保留环境保护部。
3、组建农业农村部,不再保留农业部。
4、组建文化和旅游部,不再保留文化部、国家旅游局。
5、组建国家卫生健康委员会,不再保留国家卫生和计划生育委员会,不再设立国务院深化医药卫生体制改革领导小组办公室。
6、组建退役军人事务部。
7、组建应急管理部,不再保留国家安全生产监督管理总局。
8、重新组建科学技术部。
9、重新组建司法部,不再保留国务院法制办公室。
10、优化水利部职责,不再保留国务院三峡工程建设委员会及其办公室、国务院南水北调工程建设委员会及其办公室。
11、优化审计署职责,不再设立国有重点大型企业监事会。
12、监察部并入新组建的国家监察委员会,不再保留监察部、国家预防腐败局。
改革后,除国务院办公厅外,国务院设置组成部门26个。
国务院其他机构调整
1、组建国家市场监督管理总局,再保留国家工商行政管理总局、国家质量监督检验检疫总局、国家食品药品监督管理总局。
2、组建国家广播电视总局,不再保留国家新闻出版广电总局。
3、组建中国银行保险监督管理委员会,不再保留中国银行业监督管理委员会、中国保险监督管理委员会。
4、组建国家国际发展合作署。
5、组建国家医疗保障局。
6、组建国家粮食和物资储备局,不再保留国家粮食局。
7、组建国家移民管理局。
8、组建国家林业和草原局,不再保留国家林业局。
9、重新组建国家知识产权局。
10、调整全国社会保障基金理事会隶属关系。
11、改革国税地税征管体制。将省级和省级以下国税地税机构合并。
国务院组成部门以外的国务院所属机构的调整和设置,将由新组成的国务院审查批准。
与医疗医药行业相关具体条款如下:


